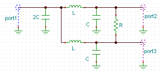
Lumped 2-way Wilkinson Splitter Designer
Enter the frequency of operation and system Z0.Values for L, C1 and C2 and R will be calculated.
![]() | ||
|
Frequency GHz MHz |
Impedance Ω |
|
|
L |
C |
R |
ADC alias calculator
ADC spurious calculator
Attenuator calculator PI
Attenuator calculator T
Bramham matching transformer
Butterworth filter designer
Cascaded Noise Figure calculator
Chebyshev filter designer
Coplanar GB waveguide calculator
C-Coupled Resonator designer
Coax Impedance calculator
Chip Resistor De-rating calculator
dBm/Linear power converter
Hybrid Coupler designer
LC resonance calculator
LC Balun designer
LC Matching Network designer
Microstrip impedance calculator
Mixer spur calculator
mmWave Link Budget calculator
Noise Figure/Temp converter
Optimal Mitre calculator
Path loss calculator
Phase Noise to Jitter converter
PLL PFD Frequency calculator
PLL loop filter calculator
Potential divider calculator
Propagation time calculator
Gamma to Impedance converter
Reactance calculator
SFDR calculator
Skin depth calculator
Stripline Impedance calculator
Smith charts
VSWR/Return loss converter
Wavelength calculator
Wilkinson splitter designer
![]() | ||
|
Frequency GHz MHz |
Impedance Ω |
|
|
L |
C |
R |